一、兵役登记
凡当年12月31日前年满18周岁的男性公民,每年6月30日前必须在全国征兵网(http://www.gfbzb.gov.cn)上进行兵役登记。
兵役登记,是对符合服兵役条件的公民进行的注册管理,是法律规定的一项兵役工作制度。《中华人民共和国兵役法》第十三条规定:国家实行兵役登记制度。每年十二月三十一日以前年满十八周岁的男性公民,都应当在当年六月三十日以前,按照县、自治县、市、市辖区的兵役机关的安排,进行兵役登记。经兵役登记并初步审查合格的,称应征公民。
参加兵役登记是法律赋予每个适龄男性公民应尽的义务和责任,带有强制性。无论是否参军,适龄男性公民都应当按时进行兵役登记或者核验,自觉履行法定义务。《中华人民共和国兵役法》第66条规定:有服兵役义务的公民拒绝、逃避兵役登记的,由县级人民政府责令限期改正;逾期不改的,由县级人民政府强制其履行兵役义务,并可以处以罚款。2016年5月30日,国务院发布了《关于建立完善守信联合激励和失信联合惩戒制度加快推进社会诚信建设的指导意见》,明确规定:有拒不履行国防义务,拒绝、逃避兵役等行为的,禁止参加公务员、事业单位和国有企事业单位的招聘考试,禁止办理出国出境手续,禁止发放毕业证、学位证,禁止办理高校入学、升学手续,禁止购买不动产,禁止乘坐飞机、高等级列车和席位,禁止旅游度假、入住星级酒店,禁止办理银行贷款,禁止享受保荐、承销、保险等社会服务保障等。2017年5月22日,内蒙古自治区政府和内蒙古军区联合下发《关于从严落实依法征兵工作的若干意见》规定,年满18周岁的男性公民未进行兵役登记的,不得报名参加高考,公安部门不得为其办理身份证明,不得参加公务员(事业岗位)招录,不得办理出国出境手续,高校不得注册学籍等。
二、应征
目前,凡有志应征参军员工,必须在全国征兵网(http://www.gfbzb.gov.cn)报名,通过审核后才能进入现场确认等后续环节。
男生义务兵网上报名时间一般从2月1日开始,男性毕业生直招士官网上报名时间一般从5月10日开始,女生义务兵网上报名时间一般从6月25日开始。具体报名起止时间关注全国征兵网。
三、应征条件
(一)年龄条件
年满17至22周岁,男性专科毕业生延长至23周岁,男性本科及以上毕业生延长至24周岁。
年龄计算方式:年龄=应征年份-出生年份。
(二)身体条件
1.身高
男性160cm以上,女性158cm以上。
特勤人员:坦克乘员162—178cm,潜水员168—185cm,潜艇及水面舰艇人员162—182cm,空降兵168cm以上,空军航空兵第34师专机服务队女服务员165—172cm,特种部队条件兵(含海军陆战队队员)、驻香港澳门部队条件兵170cm以上,北京卫戍区仪仗队队员180cm以上。
中央警卫团、公安警卫部队条件兵170cm以上,个别体格条件优秀的应征青年,身高可放宽到165cm。
2.体重
男性:不超过标准体重的30%,不低于标准体重的15%。
女性:不超过标准体重的20%,不低于标准体重的15%。
标准体重=(身高-110)kg
3.视力标准
右眼裸眼视力不低于4.6,左眼裸眼视力不低于4.5。经准分子手术后半年以上,双眼视力均达到4.8以上,无并发症,眼底检查正常,合格。
坦克乘员、潜艇及水面舰艇人员:每眼裸眼视力不低于4.8;潜水员、空降兵、专机服务队女服务员、中央警卫团条件兵、公安警卫部队条件兵、特种部队条件兵(含海军陆战队队员)、北京卫戍区仪仗队队员:每眼裸眼视力不低于5.0。
屈光不正,准分子激光手术后半年以上,无并发症,视力达到相应标准,合格。
潜水员、潜艇人员、空降兵、特种部队条件兵(含海军陆战队队员)准分子激光手术或其他手术治疗,不合格。

四、应征流程
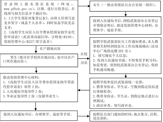
入伍员工在校办理相关手续流程

注:直招士官从2015年起可以补偿学费,报送资助管理中心材料同义务兵。
(一)复学(入学)政策
应征入伍服义务兵役前正在高校就读的员工(含高校新生),服役期间按国家有关规定保留学籍或入学资格,退役后2年内允许复学或入学。
(二)国家资助学费
经应征入伍员工本人申请,本专科员工每人每年最高不超过8000元,研究生每人每年最高不超过12000元。从2015年起,直招士官享受学费补偿政策。
(三)优抚待遇
本人及家庭享受优抚待遇。
(四)升学(转专业)待遇
1.设立“退役老员工士兵”专项硕士研究生招生计划。每年安排5000人以内的专项计划,专门面向退役老员工士兵招生,在全国研究生招生总规模内单列下达,不得挪用;
2.将高校在校生(含高校新生)服兵役情况纳入推免生遴选指标体系。结合本校具体情况,在部队荣立二等功及以上的退役人员,符合研究生报名条件的可免试(指初试)攻读硕士研究生;
3.将考研加分范围扩大至高校在校生(含高校新生)。完成本科学业后3年内参加全国硕士研究生招生考试,初试总分加10分,同等条件下优先录取;在部队荣立二等功及以上的,符合研究生报名条件的可免试(指初试)攻读硕士研究生;
4.高职(专科)升学。高职(专科)学历的毕业生,退役后免试入读成人本科;荣立三等功以上奖励的高职(专科)在校生(含高校新生),在完成高职(专科)学业后,免试入读普通本科。退役老员工士兵专升本实行招生计划单列,录取比例在现行30%的基础上适度扩大。高职(专科)在校生(含高校新生)入伍经历可作为毕业实习经历;
5.放宽退役老员工士兵复学转专业限制。老员工士兵退役后复学,经学校同意并履行相关程序后,可转入本校其他专业学习。
六、退役安置
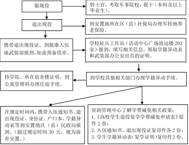
退役在读老员工士兵办理相关手续流程


注:beat365正版退役士兵交流群QQ:376088406;提供退役复学咨询,加强交流,加深友谊。
七、注意事项
(一)牢记自己的全国征兵网账号和密码,后续提拔为军官、转为士官、考军校、退伍复学等工作中一般还会用到;
(二)女兵应征和毕业生直招士官由内蒙古军区负责,具体应征报名时间和要求请关注“全国征兵网”。校武装部征兵微信平台也随时关注并在第一时间公告;
(三)体检、政审具体要求,参照《应征公民体格检查标准》、《征兵政治审查规定》执行。
八、关注公司征兵微信公众号
公司征兵工作微信公众号在第一时间发布国家、自治区、包头及学校的最新征兵政策、动态、征兵要求、注意事项等信息。
关注方式:添加nmkdzb,或者搜索“科大征兵”,或者扫二维码。
