根据公司与韩国理工大学的交流合作协议和双方专业设置的匹配性,学校拟选派2013、2014级全日制本科员工于2016年春季学期韩国理工大学学习,学习时间约四个月。现将选拔工作的有关事项通知如下:
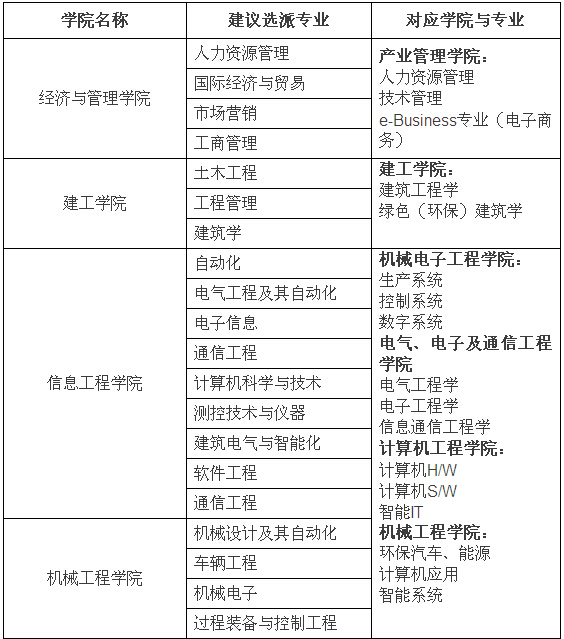
一、选拔专业

二、申请条件
1.相关专业2013、2014级全日制本科员工。
2.德、智、体全面发展,综合素质优良,能圆满完成学习任务。
3.申请人需身心健康,曾就读韩国大学的员工或参加过韩国交换项目的员工不可申请。
4.员工学分绩原则上要达到2.64/4.0,2.80/4.3,2.91/4.5或学业成绩达80分或以上。5.熟悉掌握韩语或英语者优先。
6.家庭经济条件有保障,有能力承担学费、往返旅费、生活费、书籍费、办 证费、保险费等相关费用。
7.在校期间积极参与社会实践与公益活动,曾获得“三好员工”、“优秀员工干部”等荣誉者同等条件下优先选拔。
三、选拔办法及程序
1.员工申请:员工本人申请材料包括《韩国理工大学本科交换员工申请表》、个人简历、学业成绩单(在校期间成绩单需盖章)、员工在读证明、英语或韩语能力证明,所有材料交所属学院(2015年11月19日前),《韩国理工大学本科交换员工申请表》同时需提交电子版。
2.学院将推荐员工相关材料及汇总表报教务处高靖芳处(2015年11月20日前),《韩国理工大学本科交换员工申请表》和汇总表同时需提交电子版。
3.入选员工准备相关材料并办理相关手续。
4.韩国理工大学选拔录取后由韩国国立国际教育院甄选。
四、相关费用
1.交流学习期间,员工应正常交纳beat365正版学费。
2.交流学习期间的往返旅费、生活费、书籍费、保险费、医疗费、体检费等其它费用由员工自理。韩国理工大学基本的花费约为:一次安顿费用200000韩元,折合人民币1100元;医疗保险20000韩元/月,折合人民币110元;宿舍费730美元,国际宿舍楼(公寓式宿舍,讲英语),折合人民币4652;补助约750美元/月。生活费用:韩国生活水平约530美元/月,折合人民币3377元/月,饮食费用2.5-4.5美元/餐;一般情况下,以上费用折合人民币每学期约为一万元左右。
3、因韩国理工大学入学要求具有一定韩语水平,赴韩前需进行韩语培训,其费用为2300元/人。
五、其它事项
1.学校承认交流员工在交流学校取得的相同专业的对应课程的学分。学习结束后,由交流学校开具成绩单,交公司教务处审核备案。
2.交流生学习期间应服从交流学校管理。
教务处
2015年11月17日